新闻NEWS

首页>新闻 > 正文

报名啦!潮音·2023新民歌挑战赛报名通道开启

2023-03-16 09:13:44 来源:广西广播电视台
潮音·2023新民歌挑战赛
参赛须知


  一、大赛概况

  大赛主题:潮音·2023新民歌挑战赛
  活动时间:2023年3月至5月
  主办单位:广西壮族自治区党委宣传部
  承办单位:广西广播电视台

  二、参赛要求
  (一)参赛对象:社会各界均可参与,年龄、性别、国籍不限。有违法违规情形或因道德失范在社会上造成不良影响的创作者、表演者的作品不得参与。
  (二)作品类型:分为原生态山歌、原创类民歌、翻唱类新民歌、改编创作类新民歌。
  (三)表演形式:个人独唱、组合演唱、乐队表演等形式均可,每个作品演绎者最多不超过15人。

  三、奖项设置
  大赛将通过决赛竞演选出 “十强选手”,并从中产生金、银、铜奖各1名。根据选手表现、参考网络热度,评出最佳原创作品奖等单项奖。
  具体奖项设置如下:
  1.十强选手,金、银、铜奖各1名,金奖奖金50000元,银奖奖金20000元,铜奖奖金10000元,颁发奖杯及证书;其余7名,奖金各5000元,颁发证书;
  2.最佳原创作品奖1名,奖金5000元,颁发证书;
  3.最佳编曲奖1名,奖金5000元,颁发证书;
  4.最佳演绎奖1名,奖金5000元,颁发证书;
  5.最佳人气奖1名,奖金5000元,颁发证书;
  6.优胜奖10名,奖金1000元,颁发证书。

  四、评选标准
  (一)作品主题鲜明,内容积极向上,彰显民族文化魅力,展现文化自信。
  (二)作品音乐风格新颖,旋律朗朗上口,易于传唱。
  (三)演唱方式符合歌曲特色,感情真挚饱满,富有表现力和感染力。
  (四)节目编排体现创新创意,表现形式恰当,服装、道具、音乐等搭配得当,对作品诠释到位,使人产生共鸣。

  五、报名方式
  报名须提交作品视频或提供有效作品视频链接,视频要求为竖屏画面,时长30秒 ~ 5分钟左右,清晰度1080P,格式mpg、mov或mp4,声音清晰无失真。请勿使用违反我国相关法律法规,以及存在肖像权或著作权争议的文字、图像、声音等。参赛选手需在抖音、Bilibili、微博等新媒体平台账号同步发布视频,并参与话题#新民歌挑战赛。
  大赛提供邮箱报名、线上报名两个正式报名渠道,以及各市各系统推选、校园初选等多种参赛途径。
  (一)邮箱报名
  参赛者可登录“广西视听”APP、广西广播电视台网站(www.gxbtv.com)、北部湾在线(www.bbrtv.com)、广西网络广播电视台(www.gxtv.cn)的大赛专题页面下载报名电子文档:
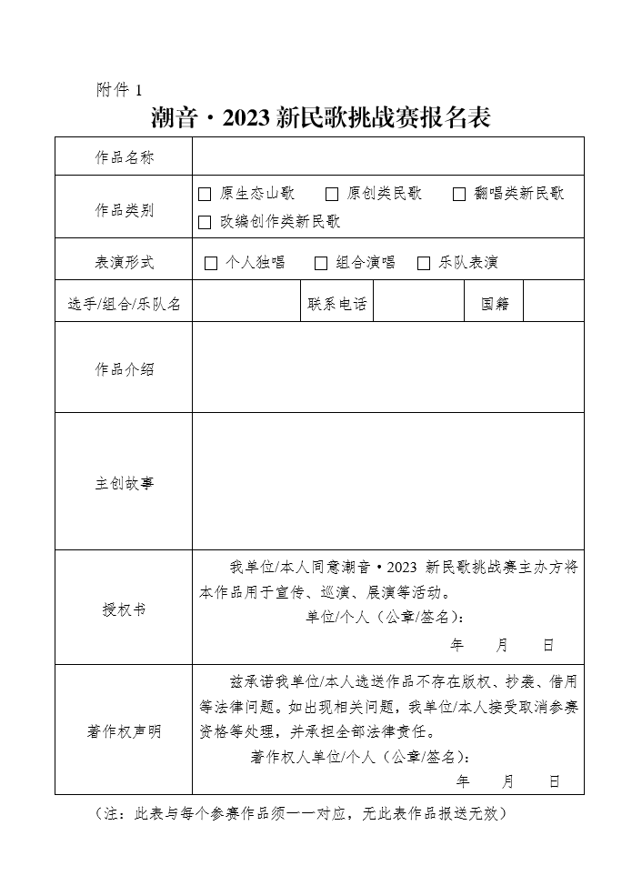
  1、《潮音·2023新民歌挑战赛报名表》(附件1)。每个参赛作品须填写一张报名表,无此表作品报送无效。
  2、《潮音·2023新民歌挑战赛单位推荐(个人报送)作品清单》(附件2)。同一单位或个人推荐报送两件及以上作品的须填报此表,并与附件1一并报送。
  填写相关内容并签字(盖章)确认后,扫描或拍照,转为jpg格式图片文件连同报送作品视频文件一并打包,于4月9日24时前发送到大赛组委会邮箱:xmgds@qq.com,报名邮件主题及报送材料压缩包统一命名为“新民歌挑战赛+创作单位(个人)+作品名称”。
  作品视频及对应报名表格须用同一邮件发送,分开发送视为报送无效。
  (二)线上报名
  关注大赛微信公众号、官方微博及其他合作网络媒体平台专题页面,或扫面下方二维码,进入报名专根据页面提示填写相关信息并提交有效作品视频链接完成报名。报名专页失效时间为4月9日24时。



  (三)其他参赛途径
  参赛者还可以通过各市各系统推选、校园初选等途径参与大赛,但均须在前述两个正式报名渠道之一完成正式报名确认。
  未尽事宜,请关注大赛微信公众号、官方微博,登录“广西视听”APP、广西广播电视台网站(www.gxbtv.com)、北部湾在线(www.bbrtv.com)、广西网络广播电视台(www.gxtv.cn)、各合作网络媒体平台大赛专题页面了解最新资讯。

附件:
1、潮音·2023新民歌挑战赛报名表;
2、潮音·2023新民歌挑战赛单位推荐(个人报送)作品清单;

“潮音·2023新民歌挑战赛”组委会

2023年3月


下载:

附件1:潮音·2023新民歌挑战赛报名表 

评论

共有条评论

还可以输入140字