新闻
NEWS
时政
|
要闻
|
社会
|
法治
|
体育
|
财经
首页
>
新闻
> 正文
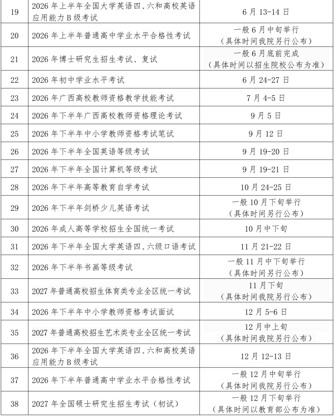
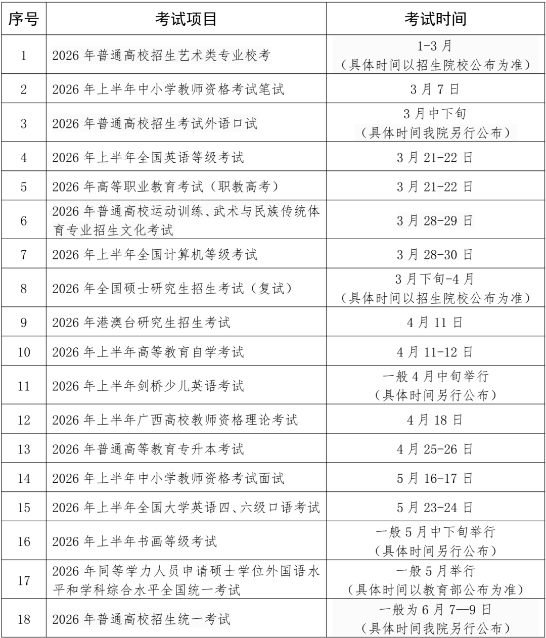
2026年自治区招生考试院考试历
2026-01-06 14:46:20
来源:
广西台都市频道
投票
验证信息
身份证:
手机号:
验证码:
获取验证码
相关阅读
评论
共有条评论
还可以输入140字
-新闻推荐-
·
救助金超1亿元 广西检察助力推进乡村全面振兴
·
急救药非“护心符” 跟风囤药不可取
·
防城港:老兵去世留下154发子弹 老伴整理遗物发现并上交
·
环江:1300元现金掉落街头 五名小学生拾金不昧
·
南宁:街头“1元购”发福利 “暖心惠民”还是“暖心坑民”?
-专题-
更多
专题|树立和践行正确政绩观
专题 | 奋进“十五五” 实干谱新篇
专题|让人民评价
专题|三月三 趣广西
评论
共有条评论